Listening to a Yamaha battery
R = 10k

Reading Yamaha communication II (13/08)
Regarding the Yamaha battery from workshop with the BMS designed by ourselves, the same procedure for trying to read the communication has been tested, getting to the conclusion that the communication is lost all along the wiring from the "TX" pad on the Arduino board to the "Data" pad on the BMS. Pictures below explain.
Measuring in the connector (Data pad), error messages are visible at the scope
Measuring at the Arduino TX pin. No error messages. All signals so clear. All bytes transmitted.
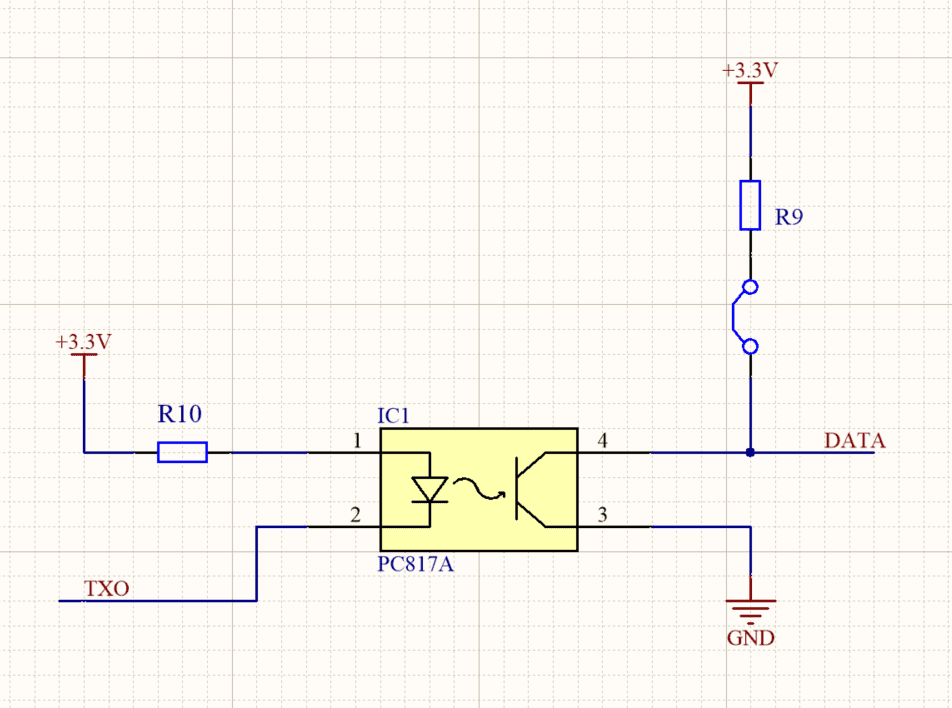
All indicates that the problem is on the circuit for the signal inverting whose main element is the PC817A. In fact, seems that the pull-up resistor value is what we need to change in order to have the signal completely pulled down to 0. Two scenarios:
- R10 = 100 Ohms and R9 = 10 kOhms. The signal is totally pulled down from 3.3V to 0V. However, the communication is not so good, some bytes are lost leading to errors in the scope.
- R10 = 100 Ohms and R9 = 220 Ohms. Signal not completely pulled to 0V. However, we are having a cleaner signal this time, capable to be read from the oscilloscope.
Looks like we will need to get a compatible bike and check the communication performance when playing with the resistor values. The resistor R9 is included in the bike side, maybe getting to know this value would help.





No comments to display
No comments to display