MOSFET vs BJT
The good thing about the Version 3.0 of our Yamaha Board design is that can fit both BJT and MOSFET transistors.
In the case of using MOSFET's, the consumption goes lower and the quality of the signal is improved. However a part of the circuit must be changed.
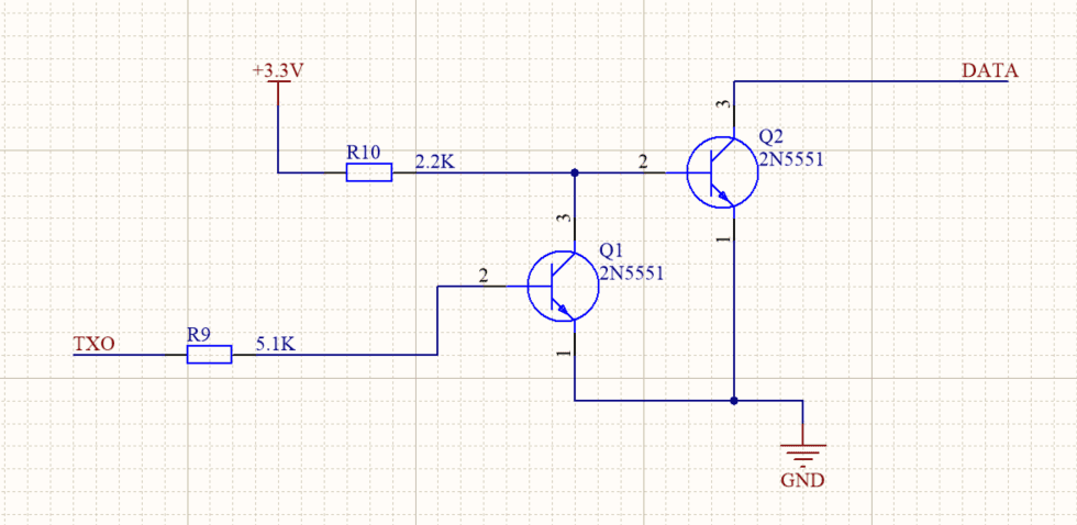
Considering the circuit below, proposed for the transistors assembly, in the case that we want to use MOSFET technology, it is necessary to remove R9 and short the pads, so we ensure that we are driving its gate properly.
A bit noise in the SCI communication, comes from the DC-source.
Consumption seems to go a bit down. The circuit performance looks to be perfectly okay.
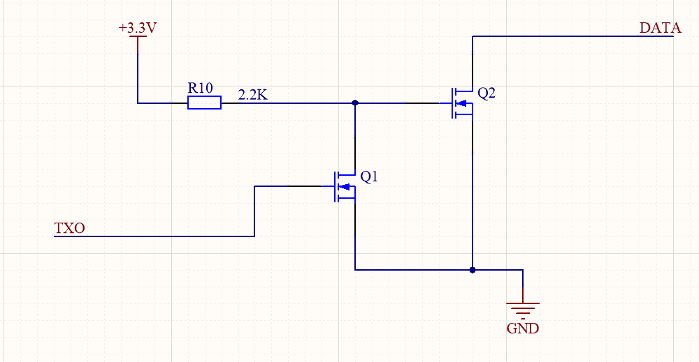
Current limiting with MOSFET circuit - Version 4
On version 4, the most updated on 20/09, we are using the following transistor circuit:
However, we have learnt that this time R10 can have values much higher without having an impact on the signal quality. After some tests, the result is presented below:
|
Resistance value |
Consumption |
Signal quality |
|
2.2k |
0.35 - 0.91 mA |
Ok |
|
3.3k |
0.24 - 0.77 mA |
Ok |
|
10k |
0.11 - 0.56 mA |
Ok |
|
33k |
0.06 - 0.54 mA |
Ok |
|
100k |
0.05 - 0.52 mA |
Ok |
So, after realizing that the current was not about to get any lower, we have decided to update R10 to 100k. Now there is a notorious consumption difference between the previous value and now.




No comments to display
No comments to display